{{ 'fb_in_app_browser_popup.desc' | translate }} {{ 'fb_in_app_browser_popup.copy_link' | translate }}

{{ 'in_app_browser_popup.desc' | translate }}

{{word('consent_title')}}

{{word('consent_desc')}} {{word('read_more')}}

{{word('consent_title')}}

{{word('consent_desc')}} {{word('read_more')}}

{{setting.title}}

{{setting.description}}

    • Home
    • About
    • how to drink tea
    • 主題茶禮
      • 四季嚐茶
      • 私藏茶禮
    • 百福藏品
      • 茶器具
      • 銀器
      • 檜木
    • 品茗藏茶
      • 2022 - Customized tea products
    • stronghold
      • Taiwan
      • China
    • latest news
  • Sign in
Shopping Cart
Your Shopping Cart is empty.
{{ 'cart.related_products.title' | translate }}
{{ (item.variation.media ? item.variation.media.alt_translations : item.product.cover_media.alt_translations) | translateModel }} {{ (item.variation.media
                    ? item.variation.media.alt_translations
                    : item.product.cover_media.alt_translations) | translateModel
                }}
{{ 'product.bundled_products.label' | translate }}
{{ 'product.bundle_group_products.label' | translate }}
{{ 'product.buyandget.label' | translate }}
{{ 'product.gift.label' | translate }}
{{ 'product.addon_products.label' | translate }}
{{item.product.title_translations|translateModel}}
{{ field.name_translations | translateModel }}
  • {{ childProduct.title_translations | translateModel }}

    {{ getChildVariationShorthand(childProduct.child_variation) }}

{{ 'product.set.open_variation' | translate }}
  • {{ getSelectedItemDetail(selectedChildProduct, item).childProductName }} x {{ selectedChildProduct.quantity || 1 }}

    {{ getSelectedItemDetail(selectedChildProduct, item).childVariationName }}

{{item.variation.name}}
{{item.quantity}}x NT$0 {{ item.unit_point }} Point
Remove
{{addonItem.product.cover_media.alt_translations | translateModel}}
{{ 'product.addon_products.label' | translate }}
{{addonItem.product.title_translations|translateModel}}
{{addonItem.quantity}}x {{ mainConfig.merchantData.base_currency.alternate_symbol + "0" }}
Remove
{{ 'cart.related_products.title' | translate }}

  • Home
    • About
      • how to drink tea
        • 主題茶禮
          • 四季嚐茶
          • 私藏茶禮
        • 百福藏品
          • 茶器具
          • 銀器
          • 檜木
        • 品茗藏茶
          • 2022 - Customized tea products
        • stronghold
          • Taiwan
          • China
        • latest news
          Categories
          • 百福藏品
            • 茶器具
            • 檜木
          • 品茗藏茶
            • 2022 - Customized tea products
          • 主題茶禮
            • 四季嚐茶
            • 私藏茶禮
          • Sign in
          • Sign up
          • Message Shop
          Shopping Cart
          Your Shopping Cart is empty.
          {{ 'cart.related_products.title' | translate }}
          {{ (item.variation.media ? item.variation.media.alt_translations : item.product.cover_media.alt_translations) | translateModel }} {{ (item.variation.media
                    ? item.variation.media.alt_translations
                    : item.product.cover_media.alt_translations) | translateModel
                }}
          {{ 'product.bundled_products.label' | translate }}
          {{ 'product.bundle_group_products.label' | translate }}
          {{ 'product.buyandget.label' | translate }}
          {{ 'product.gift.label' | translate }}
          {{ 'product.addon_products.label' | translate }}
          {{item.product.title_translations|translateModel}}
          {{ field.name_translations | translateModel }}
          • {{ childProduct.title_translations | translateModel }}

            {{ getChildVariationShorthand(childProduct.child_variation) }}

          {{ 'product.set.open_variation' | translate }}
          • {{ getSelectedItemDetail(selectedChildProduct, item).childProductName }} x {{ selectedChildProduct.quantity || 1 }}

            {{ getSelectedItemDetail(selectedChildProduct, item).childVariationName }}

          {{item.variation.name}}
          {{item.quantity}}x NT$0 {{ item.unit_point }} Point
          Remove
          {{addonItem.product.cover_media.alt_translations | translateModel}}
          {{ 'product.addon_products.label' | translate }}
          {{addonItem.product.title_translations|translateModel}}
          {{addonItem.quantity}}x {{ mainConfig.merchantData.base_currency.alternate_symbol + "0" }}
          Remove
          {{ 'cart.related_products.title' | translate }}
          • English
          • 繁體中文
          • $ HKD
          • P MOP
          • ¥ CNY
          • $ TWD
          • $ USD
          • $ SGD
          • € EUR
          • $ AUD
          • £ GBP
          • ₱ PHP
          • RM MYR
          • ฿ THB
          • د.إ AED
          • ¥ JPY
          • $ BND
          • ₩ KRW
          • Rp IDR
          • ₫ VND
          • $ CAD
          Home > Blog list page > 百福藏倉有限公司聲明

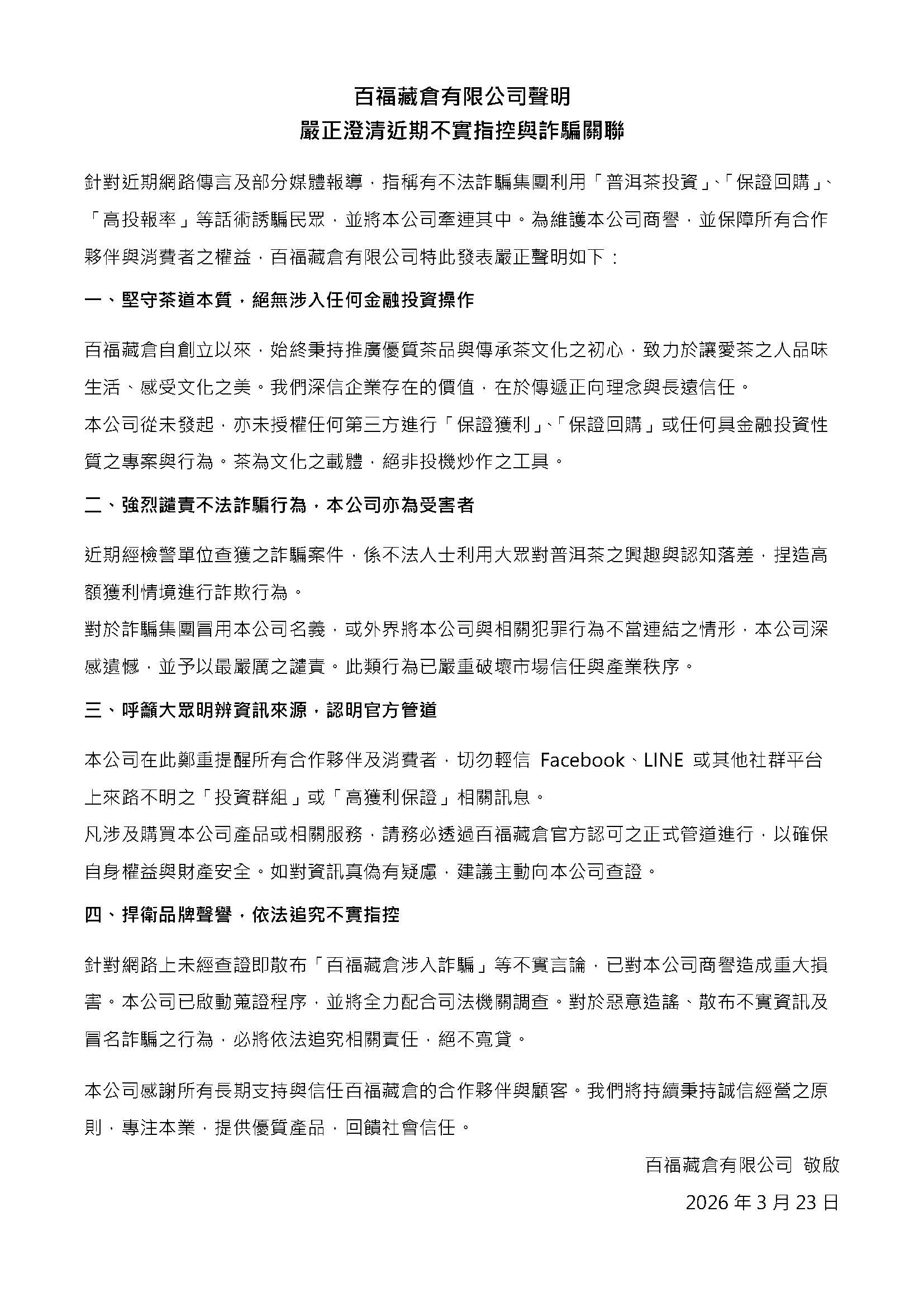
          百福藏倉有限公司聲明

          2026-03-23

          About

          Brand Story
          Our Values
          Our Team

          Help

          FAQ
          Delivery & Shipping
          Payment
          Return Policy
          Terms & Conditions

          Contact

          Phone / XX-XXX-XXX-XXX
          Hours / XXXX-XXXX
          Mail / XXX@XXXX.COM

          • $ HKD
          • P MOP
          • ¥ CNY
          • $ TWD
          • $ USD
          • $ SGD
          • € EUR
          • $ AUD
          • £ GBP
          • ₱ PHP
          • RM MYR
          • ฿ THB
          • د.إ AED
          • ¥ JPY
          • $ BND
          • ₩ KRW
          • Rp IDR
          • ₫ VND
          • $ CAD
          English
          • English
          • 繁體中文